【成人影片
讯 罗晓刚/文、图】10月14日,2025中国大学生飞行器设计创新大赛(CUADC)总决赛在浙江德清莫干山机场圆满落幕。作为国内规模最大,集飞行器设计、制造、飞行与控制于一体的大学生航空航天类科技创新赛事,本届大赛汇聚全国150余所高校、近4000名师生参与。

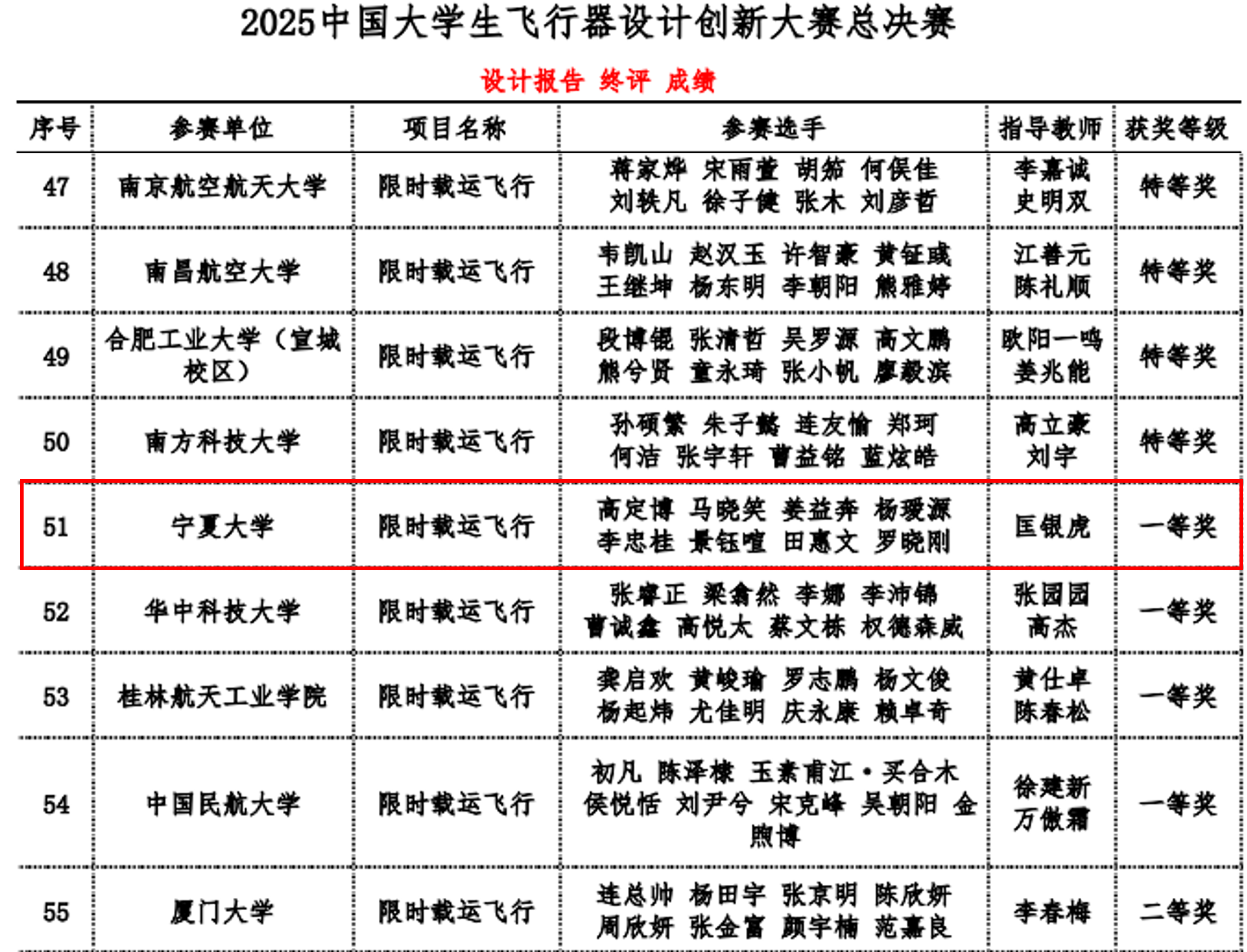
在本届比赛中,我校航模队团结协作、扎实备战,经过激烈角逐,最终荣获“限时载运飞行”项目设计报告一等奖、“限时载运飞行”挑战二等奖二项,“机翼静载挑战”二等奖一项、“电动滑翔机控制飞行”挑战二等奖一项。这些成绩充分展现了团队在飞行器设计与制作方面的持续积累,以及在气动设计与结构优化等方面的深入探索与提升。



自10月4日抵达湖州德清以来,团队立即投入高强度的赛前准备。队员们分工协作,有序完成飞行器的组装、测试与数据分析工作。每次试飞结束后,团队均及时组织复盘,精准排查问题并优化竞赛策略,以顽强拼搏的意志和精益求精的态度,全面保障各项准备工作落实到位。

以本次大赛为契机,航模队在交流学习中提升了飞行器设计能力,积累了宝贵的实战经验。展望未来,团队将持续聚焦低空飞行器的智能化设计,推动理论知识向实际应用转化,以智慧为翼、以创新为帆,不断追逐航空梦想,为学校科技创新发展贡献力量。

作为成立已有十三年的国家级优秀学生科技团队,成人影片
航模队始终秉持“锲而不舍、求真务实”的航天精神,坚持自主创新,注重实践探索。赛事期间,团队积极与多所高校开展深入交流,围绕机身轻量化结构、机翼强度等关键技术环节切磋学习、协同攻关,通过互换机翼、平尾、垂尾等关键部件拓展设计思路,并推动校际航模文创产品交流。这种基于实战、互助共享的竞赛文化,不仅提升了团队的整体技术水平和创新能力,也进一步加深了与各高校之间的友谊。